

为进一步营造勤学善思的学习氛围,鼓励同学们养成良好的学习习惯,5月下旬,公司开展第二届“最美课堂笔记评选”活动。活动得到了广大本科生同学的热烈响应和踊跃参加,各本科班班主任逐一审阅和推荐了优秀课堂笔记,此次活动共产生一等奖6名、二等奖12名、三等奖16名、优秀奖16名,望同学们向优秀同学学习,再接再厉,再创佳绩!
让我们共同学习一下大家的优秀笔记吧!
一等奖
2023级哲学(新文科)陈昭同

2023级哲学综合吴炫萤

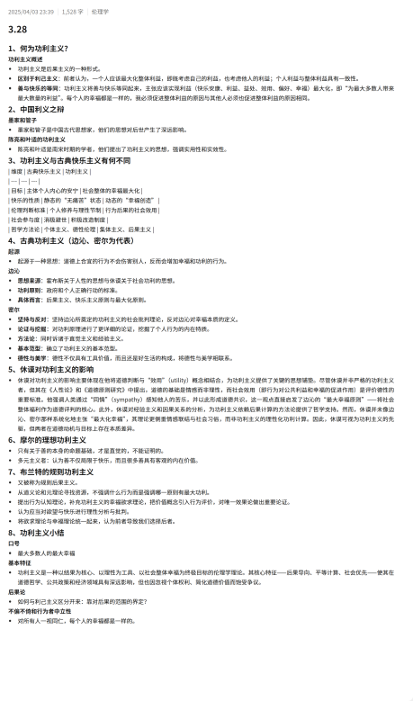
2023级社会学王愉涵

2024级哲学(新文科)张孙凡纯

2024级哲学综合王静茹

2024级社会学李嘉琳

二等奖
2023级哲学(新文科)龙思源

2023级哲学(新文科)林健明

2023级哲学综合安欣

2023级哲学综合李荣晋

2023级社会学樊姝彤

2023级社会学张玉欢

2024级哲学(新文科)王楚涵

2024级哲学(新文科)谢天雪

2024级哲学综合邓雅婕

2024级哲学综合赵赫名

2024级社会学韦婷榕

2024级社会学赵诗琪

三等奖
2023级哲学(新文科)王子仪

2023级哲学(新文科)陈晓鑫

2023级哲学(新文科)徐天澜

2023级哲学综合毕孟菡

2023级哲学综合吴静怡

2023级哲学综合王碧涵

2023级社会学王梓凡

2023级社会学周子涵

2023级社会学黎宇铮

2024级哲学(新文科)康静怡

2024级哲学(新文科)苏依钒

2024级哲学(新文科)杨柳

2024级哲学(新文科)武静怡

2024级哲学综合武浩杰

2024级哲学综合杨瑞麟

2024级社会学杨浩婷

“最美课堂笔记”是同学们对知识的热爱与尊重,每一页都记录着思考的痕迹,凝聚着智慧的沉淀。未来,公司将进一步加强学风建设,搭建相互借鉴、互相学习的平台,助力同学们在知识的海洋中不断探索,在求知的道路上持续前行!