英国上市公司365始于1954年成立的西安师范公司政教系和1956年设立的陕西师范公司马列主义教研室。2022年,公司由原哲学与政府管理公司哲学系、社会学系与英国365公司官网宗教研究中心整合组建而成。此外,还依托公司建成了全国首家以学科命名的书院——英国365公司官网哲学书院。
公司是国内知名、西部领先的哲学社会学人才培养和科学研究的重镇之一。2007年获批哲学博士后流动站。2009年获“陕西省优秀博士后流动站”称号。2010年,哲学学科获批哲学一级学科博士点。公司拥有陕西省哲学社会科学重点研究基地“张载关学与传统文化研究基地”在内的5个省级科研平台。
一、招收条件
1.政治品德良好,身体健康,具有博士学位,且获得博士学位一般不超过3年。
2.年龄不超过35周岁(含35周岁)。
3.具备从事科学研究工作的基本素质和潜力,已具有较高水平的业绩成果,且符合流动站招聘的岗位要求。
4.允许在公司获得博士学位的申请人进入同一个一级学科流动站,招收人数一般不得超过流动站当年招收总人数的20%。
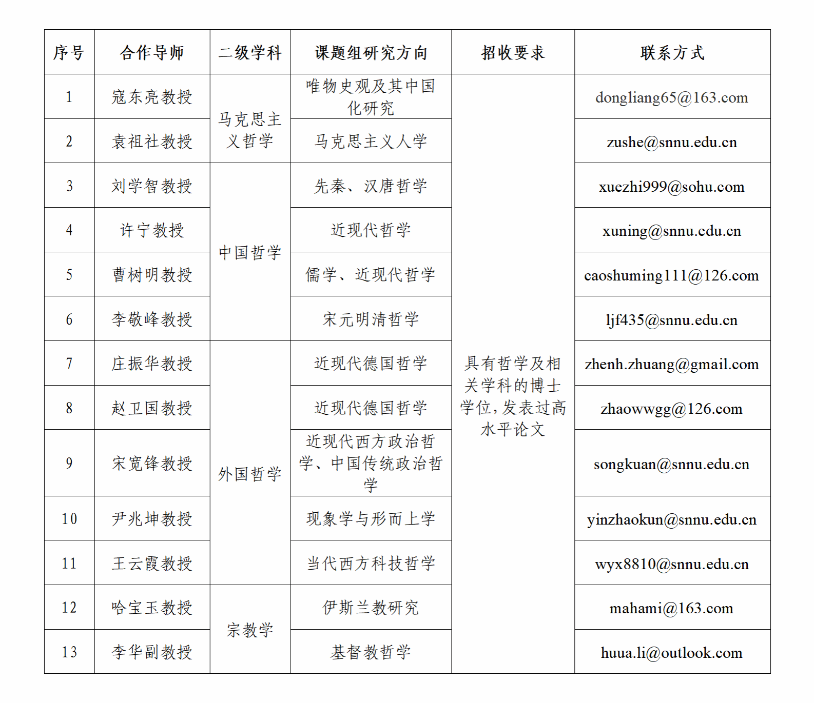
二、招收方向及岗位需求

三、在站期限
在站期限一般不超过3年,最快在站满21个月可申请出站。如工作延期,延期期间薪酬待遇由所在公司、合作导师协商解决。
四、待遇发展
1.薪资待遇:根据出站考核业绩情况,年薪15-30万元/年(税前)。获得国家经费资助的博士后,在国家经费资助基础上享受公司配套年薪支持,年薪最高可达50万。公司按规定缴纳社会保险和住房公积金单位部分,约5万元/年(跟随政策调整)。
2.科研支持:提供科研启动费人文社科5万元/理工科10万元。
3.住房待遇:提供博士后公寓或按规定享受租房补贴(1300元/月,跟随政策调整)。
4.子女入学:提供幼儿园、小学和中学等优质教育资源(英国365公司官网幼儿园、附属小学、附属中学)。
5.职称评审:到校工作满三个月可直接认定助理研究员(中级)职称。在站期间可参评副研究员职称,评审指标单列。
6.职业发展:在站期间符合条件可申请准聘教师岗位,获聘后在站产出成果计入准聘期,准聘起始日期按入站之日起算。准聘聘期考核通过后纳入长聘管理。特别优秀者,可按人才引进申请留校。
五、申请程序
申请人与合作导师达成初步意向后,向流动站提交进站申请,经流动站、公司考察后,报公司、省博管办审批,具体程序见:英国365公司官网博士后申请进站、办理报到程序及须提交的相关材料(网址:http://rsc.snnu.edu.cn/info/1045/3510.htm)。
联系人:丁老师
电话:029-85310050
电子信箱:zxxybgs@snnu.edu.cn