一、面试形式
采取考生网络视频远程面试,专家组现场集中考核的方式。面试平台采用腾讯网络会议。各专业腾讯网络会议登录方式和操作说明见“2023年接收推免生面试群”。
请考生注意:面试前,将通过QQ群通知具体的考场分配、面试要求等,请及时关注。所有考生务必加入本次面试专用QQ群,在QQ群内使用实名(报考专业+姓名+本科公司),保证提供的电话信息准确无误,在进入考场前保持电话畅通。
网络远程面试考生应提前准备好独立安静的面试环境,按公司要求备妥软硬件条件和网络环境,提前安装指定软件,并按公司要求配合完成网络远程面试软件测试。具体要求如下:
1.硬件要求。考生需要确保面试环境满足“双机位”要求,即需要两部带摄像头的设备及附件(请提前准备两个腾讯会议号,分别用于两台设备),包括笔记本电脑、手机、手机支架等,建议使用1台带有摄像头、麦克风的笔记本电脑(win7/win10系统)和1部智能手机。第一机位(笔记本或台式电脑,不得为手机)从正面拍摄,放置在本人前方约30-40cm距离处,用于拍摄考生免冠半身图像,电脑请配备摄像头和麦克风(不能使用耳机)。第二机位位于考生右后方1米,45度拍摄面试环境,确保第一机位和第二机位能够覆盖考生面试环境和考生前方区域(包含电脑屏幕区域)、面试组教师能够从第二机位清晰看到第一机位屏幕。面试画面像素不低于720p;设备工作正常,电量充足(建议连接电源)。

2.网络环境要求。确保网络畅通,建议同时使用高速宽带和4G流量两种模式,如出现网路故障可及时调整为另一种模式继续面试。
3.空间要求。考生应当选择独立、可封闭的空间,面试期间严禁他人进入考试独立空间。除面试要求的设备和物品外,面试场所考生座位2米范围内不得存放任何书刊、报纸、资料、电子设备等。空间要求光线明亮,不逆光;环境安静,语音清晰、流畅、不卡顿。
4.面试开始前,考生应当根据考务人员的指令,手持摄像头,环绕360°展示本人应试环境。
二、面试时间
公司各专业面试具体时间由各专业在复试QQ群内通知。
三、面试流程
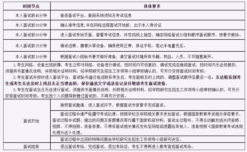
1.登录面试平台,准备软硬件环境。考生应根据公司面试工作安排,提早登录面试平台,熟悉面试平台使用方法;按照公司要求准备面试相关材料。
2.候考及面试。面试前,考生确保网络和电话畅通,等待面试连线通知。

四、录取
具有推免生资格且通过公司面试的考生,须在教育部“全国推荐优秀应届本科毕业生免试攻读研究生信息公开暨管理服务系统”(以下简称“推免服务系统”,网址:http://yz.chsi.com.cn/tm )完成网上报名,并申请公司相应专业。
凡被公司接收的推免生,由公司通过“推免服务系统”发布待录取通知,考生收到待录取通知后,须在24小时内通过“推免服务系统”确认录取。
五、违规处理
1.面试是硕士推荐免试研究生招生工作的重要组成部分,面试内容属于国家机密级。面试过程中禁止录音、录像和录屏。任何个人和组织不得以任何形式录制、复制或传播与公司面试相关的内容。面试过程中,所有涉考人员应当严格遵守相关规定,对面试过程和内容保密。考生须提前认真阅读教育部以及英国365公司官网和公司发布的相关招考信息。
2.在面试过程中有下列行为之一的,取消面试成绩或取消录取资格。
(1)未按远程网络面试相关要求摆放视频机位,存在监控死角,或故意遮挡周围环境,影响观察,提醒后仍不改正的。
(2)视频监控范围内存在书籍资料和其他与面试要求无关的电子设备以及其他无关人员的。
(3)在面试过程中与他人谈话、互打暗号或者手势的。
(4)面试过程中与周围无关人员存在接递物品行为的。
(5)面试过程中擅自离开座位或脱离视频监控范围的。
(6)拒绝、妨碍面试工作人员履行管理职责,或侵害其他考生合法权益的行为。
3.有下列情形之一的,应取消考生录取资格,并可视情节轻重,按照《国家教育考试违规处理办法》处理,并报上级主管部门,记入《考生考试诚信档案》。
(1)组织团伙作弊的;
(2)以任何形式记录(包括录音录像、纸质记录)或向任何人、任何平台传播试题信息或面试视频、音频的;
(3)面试过程中穿戴、使用相关设备实施作弊的;
(4)变造或伪造身份证、准考证及其他证明材料,由他人代替或者代替考生参加面试的;
(5)通过伪造证件、证明、档案及其他材料获得面试资格、加分资格和考试成绩的;
(6)工作人员协助实施作弊行为,事后查实的。
(7)其他形式违纪、作弊行为,一经发现,均应严格按照《国家教育考试违规处理办法》处理,取消考生录取资格,记入《考生考试诚信档案》。考生及其他人员的行为违反《中华人民共和国治安管理处罚法》的,由公安机关进行处理;构成犯罪的,由司法机关依法追究刑事责任。
4.入学后3个月内,公司将按照《普通高等公司员工管理规定》有关要求,对所有考生进行全面复查。复查不合格的,取消学籍;情节严重的,移交有关部门调查处理。
六、其他说明
1.公司全日制专业均可接收推荐免试研究生,具体专业以教育部“推免服务系统”中公布专业为准。
2.按教育部有关文件规定,已被公司接收的推荐免试生不得再参加全国统考,不得办理出国手续,不得列入就业计划。
3.对于已被接收的推荐免试生,公司约于每年6月中下旬随其他考生一起寄发录取通知书。
4.申请人应保证全部申请材料(信息)的真实性和准确性,如因材料(信息)有误而产生的后果由申请人自负。
七、联系方式
公司网站: http:
地址:西安市长安区西长安街620号 英国365公司官网文澜楼C段1层办公室
咨询电话:029-81530723
英国上市公司365
2022年9月23日